
↑ 《中国科研团队破解减肥秘笈:局部热疗燃烧脂肪》视频介绍(用微信扫码观看)
如果你计划在夏季来临之前管理一下自己的身材,那么真正的 “福音”来了。一项安全高效的局部热疗技术,可能会让减肥人士“想不瘦都难”。
近日,华东师范大学生命科学学院研究人员和上海交通大学附属第六人民医院研究人员合作,发现人类体内的米色脂肪(Beige fat)能通过局部热疗激活产热,可大大减轻肥胖症状并改善代谢紊乱。3月4日,相关研究在《细胞》杂志以封面文章形式发表。

↑ 《细胞》封面图
“脂肪也分不同类型。”华东师范大学生命科学学院肥胖与代谢性疾病课题组研究员马欣然对《中国科学报》说,“包括人类和小鼠在内的哺乳动物,就有白、棕、米色三种不同功能的脂肪。”

白色脂肪也就是通常说的肥肉,负责储存能量;棕色脂肪与之相对,负责消耗能量产生热量;米色脂肪相当于预备队,平时与白色脂肪一起储存能量,在一定条件下可以被激活而变成棕色脂肪,促进产热和能量消耗。
马欣然介绍说,米色脂肪是一类最新发现的脂肪,其静息时表现出白色脂肪的特质,而在寒冷或β肾上腺素激活等情况下,便具有棕色化潜力,能促进产热和能量消耗。
通过PET-CT(正电子发射计算机断层显像)技术,科学家发现成年人的颈部两侧、背部上侧、锁骨附近和脊柱周围分布有米色脂肪。米色脂肪具有感应寒冷并增强糖吸收和代谢的作用。
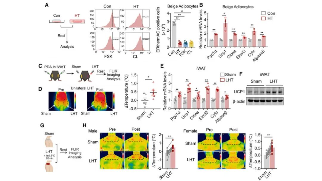
为进一步弄清米色脂肪的特性,华东师范大学生命科学学院肥胖与代谢性疾病课题组马欣然、徐凌燕团队联合上海交通大学附属第六人民医院代谢病遗传学课题组教授胡承,华东师范大学生命科学学院生物质纳米材料课题组研究员张强等人,对米色脂肪进行了深入研究,发现除寒冷等刺激外,米色脂肪还可通过热休克转录因子1(HSF1),感应局部温和热效应并激活产热。

↑ 局部热疗在体外组织和生物体内实验中,均能促进脂肪棕色化。
“这意味着,通过调节米色脂肪能安全有效地抵抗和治疗肥胖,并改善胰岛素抵抗和肝脏脂质沉积等代谢紊乱问题。”马欣然说,“此外,我们首次在基因组层面发现HSF1-A2B1转录轴,进一步完善了HSF1代谢调控网络。在对万余人进行临床研究后,明确了HSF1与代谢性状的关联性,为干预肥胖提供了新靶标和新策略。”
作为一种治疗手段,热疗法古已有之。中医传统疗法中,早已使用药物熏蒸、艾灸、火罐等方法治疗疾病,热疗技术更是具有广泛的临床应用(比如肿瘤科使用的“肿瘤射频热疗机”)。
“近年来,热疗法包括桑拿、热瑜伽、热水浴也已被证明可以在一定程度上改善代谢。”华东师范大学生命科学学院肥胖与代谢性疾病课题组研究员徐凌燕告诉《中国科学报》,“但全身的热疗可能会增加神经系统与心血管疾病风险,且尚不清楚米色脂肪是否参与热疗代谢。”
该团队发现,米色脂肪组织不仅能控制机体产热和能量的消耗,也能改善机体糖脂代谢,并通过响应环境信号改变组织大小及代谢功能,“从而显示出巨大的可塑性,是防治肥胖与代谢性疾病的直接和重要的组织靶点”。
冷刺激或β肾上腺素受体激动剂是激活米色脂肪的有效方法,但这些方法在人体中作用有限,并且可能具有潜在的副作用,危害身体健康。
“如果想利用米色脂肪对抗肥胖,迫切需要找到安全有效的靶标或策略,用新的方式激活米色脂肪。”徐凌燕补充说,“我们课题组长期关注热休克因子HSF1与脂肪代谢的关系,对HSF1在热条件下被激活的特性非常熟悉,所以自然将目光转向了热疗法。”
基于前期的研究成果,团队聚焦米色脂肪,采用注射基于聚多巴胺纳米颗粒构筑的光热水凝胶,并通过红外光照射,实现米色脂肪在温和温度下(41±0.5℃)高效的局部热疗。
实验中,研究人员利用温敏荧光染料、红外热成像技术,及HSF1脂肪特异性敲除小鼠,测试了米色脂肪局部热疗对脂肪组织及整体代谢的影响,发现局部热疗不仅促进体外培养的米色脂肪细胞产热,而且“在小鼠和人类中,局部热疗也足以激活脂肪组织产热”。
为确保安全性,研究人员通过理论分析和小鼠实验,验证了长期局部温和温度热疗,可在不影响中枢交感神经系统和免疫系统的情况下,以HSF1依赖的方式抵抗和治疗肥胖,改善胰岛素敏感性和肝脏脂质沉积,并且没有明显副作用。
“这说明局部热疗是一种安全的减肥方式。”马欣然说,“该疗法不仅可以预防和抵抗肥胖,同样可以对重度肥胖小鼠起到治疗作用。”

↑ 该研究工作示意图
该团队基于对万余人开展的遗传分析及机制解析,发现一种HSF1功能性突变体与人群中糖脂代谢性状的改善密切相关,并证实此功能性突变会增加A2B1的表达。
中国工程院院士、上海六院教授贾伟平认为:“该研究证明HSF1在人类代谢中也发挥着重要作用,发现米色脂肪可安全有效地改善肥胖和胰岛素抵抗等多种代谢紊乱,为临床药物研发和精准治疗奠定了重要基础。”
“这项工作发现通过局部热疗可以精准激活米色脂肪中HSF1信号通路,促进产热且不影响交感神经系统或免疫系统,表明该方法在减肥上的便捷性、安全性及有效性,可能成为未来肥胖治疗新靶标。”中国工程院院士,瑞金医院教授宁光评价说,“未来有可能以此为基础,发展出相关的可穿戴设备,为人们建立一种抵御代谢慢病的‘新的生活方式’。”
九利360能量空间养生舱——依托成熟的医学技术转化而来的民用大健康黑科技设备!不同于市面上传统艾灸、汗蒸、红外、微波、旋磁、量子等概念(这种热疗只是局部、浅层体表加热,容易脱水,热量难以深入脏腑),而“九利能量空间(能量舱)”是使用医学验证的内透热技术、作用于人体深部25厘米,瞬间使人体的每一个细胞都接收到能量,由内向外生热,加速全身气血循环,静躺20分钟就可以实现“通、排、充、补”,“温和热效应”使体温升高、燃烧脂肪、相当于两个小时的有氧运动,会进行大约400千卡的能量转化!“非热效应”更能给人体充电充能、增强活力!被广大消费者称之为“懒人运动机”、更被众多的大健康创业者赞誉为“获客掘金利器”!百度搜索关键词“九利科技”进入jiuli360.com官网了解更多信息,或者通过公众号私信方式索取内部PDF资料和视频资料。

